316L 스테인레스 스틸 캐소드 플레이트
적용 : 음극 구리
구리 순도 : 316L 스테인레스 스틸 캐소드 플레이트의 99.99%
유형 : 316L 스테인레스 스틸 캐소드 플레이트의 반자동
기능 : 구리를 재활용하거나 구리를 정제하십시오
인증 : 316L 스테인레스 스틸 캐소드 플레이트의 CE ISO
전기 분해주기 : 15 일/2 일
전원 공급 장치 : 280-5000 KW 316L 스테인레스 스틸 캐소드 플레이트
용량 : 0. 3 -10 톤/일
제품 설명
316L 스테인레스 스틸 캐소드 플레이트전도성 스트립이있는 강철 국자에 용접 된 316 스테인리스 스틸 플레이트로 만든 캐소드 플레이트입니다. 전기 화학 산업 내의 전기 분해 공정에 주로 사용됩니다. 316 스테인레스 스틸은 우수한 내식성과 고온 강도로 인해 다양한 산업 분야에서 널리 사용됩니다. 구리 전기 도금 또는 구리 전해 정제와 같은 전기 화학 산업에서 특히 중요합니다.
316L 스테인레스 스틸 캐소드 플레이트 파라미터
| 시트의 MOC | 316L 스테인리스 스틸 | 콜드 롤 316L, 2B 일반 시트로 제작 된이 제품은 파손 된 곡물을 함유 한 변형 된 층이없는 표면에 수동 필름이 있습니다. 수동 필름은보다 규칙적이고 균일 한 구조를 가지므로 음극을 내구성이 뛰어날뿐만 아니라 전기 조정/정제 공정에 더 적합합니다. |
| 행거 바 | 1. 구리 막대 주변의 스테인레스 스틸 클래딩 (CU-SS) | ![]() |
|
2. 트리플 레이어 (CU-SS-CU)
|
![]() |
|
| 가장자리 스트립 | PP 또는 PPO | ![]() |
316L 스테인레스 스틸 캐소드 플레이트 제품 설명
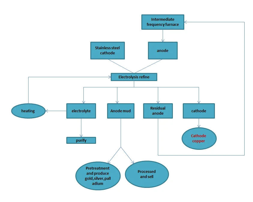
구리 전기 분해에서, 99% 내지 99.9% 구리를 함유하는 원유 구리가 먼저 양극 플레이트에 주입되고, 스테인레스 스틸은 캐소드로 사용된다. 이어서, 양극 및 음극을 전해 세포에 넣고, 이는 황산 구리 및 황산 용액을 함유한다.
직류의 작용 하에서, 양극 구리 및 염기 금속은 전해질에 녹을 것이다. 그러나 금,은 및 팔라듐과 같은 귀금속은 녹지 않고 양극 슬러지를 형성합니다.
용액의 구리는 먼저 분리되는 반면 분리 할 수없는 염기 금속은 용액에 남아 전해질을 정제 할 때 제거됩니다. 음극은 음극 구리 또는 전해 구리라고하는 순수한 구리를 분리 할 것입니다.
316L 스테인레스 스틸 캐소드 플레이트의 작동 공정
전기 분해 시스템은 디지털 펄스 전원 공급 장치 장비에 속하는 여러 자동 IGBT 전원 제어 모듈로 구성됩니다. 반자동 곰팡이는 양극 플레이트를 주조 할 때 사용됩니다. 전기 분해 사이클을 단축시키기 위해, 양극 두께는 일반적으로 10 mm에서 30 mm 사이에서 제어된다.
전기 분해에서, Cu²⁺는 전자를 얻고 음극에서 순수한 구리로 변환된다. 동시에 금,은, 팔라듐 및 백금은 양극 슬러지에 남아 있습니다. 양극 슬러지는 주파수 용광로에서 청소, 감소 및 산화되어 귀금속 합금 블록을 얻습니다.
그런 다음 물을 제거하고 액체를 추출, 분리 및 개선하여 귀금속 회복을 회복시킵니다. 워크숍에서 폐기물 가스가 생성되는 모든 지역은 오존 처리와 함께 꼬리 가스 흡수 장치가 장착되어야하며 꼬리 액체가 생성되는 모든 영역에는 유체 전환 시스템이 있어야합니다. 꼬리 액체는 폐수 처리장으로 향하고 필요한 표준을 충족 한 후에 배출되거나 재사용됩니다.

우리의 서비스
효율적인 인간 도난 관리를위한 포괄적 인 솔루션을 만듭니다
01
사전 판매 서비스
고객의 요구 사항에 따라 장비 사진, 작업장 비디오, 공장 처리 도면, 조립 도면, 기초 도면 및 공장 레이아웃을 제공합니다. 고객은 공장을 방문 할 수 있으며 이전 고객은 장비 작업장을 방문하도록 초대됩니다.
02
-판매 서비스
숙련 된 영업 및 기술 담당자는 전화 및 인터넷을 통해 지원할 수 있으며 고객은 언제 어디서나 전화, 이메일 또는 온라인 서비스를 통해 지침을받을 수 있습니다.
03
애프터 판매 서비스
일반적으로 장비 보증 기간은 설치 후 12 개월입니다. 장기적인 협력 관계를 구축하기 위해 우리는 정기적으로 고객에게 전화하여 이메일을 보내 장비의 작업 조건을 확인하고 유지 보수 제안을 제공합니다.


이메일을 보내거나 고객 서비스에 전화하여 필요한 도면 및 구매 수량을 제공하면 전문 직원이 도움을 받게됩니다.
우리 주소
Wenquan Industrial Park, Maying Town, Baoji High-Tech Development Zone, Shaanxi Province
전화 번호
whatsapp : +8618700758977

인기 탭: 316L 스테인레스 스틸 캐소드 플레이트, 중국 316L 스테인레스 스틸 캐소드 플레이트 제조업체, 공급 업체, 공장, 특성화 된 응용을위한 희귀 금속, 항공 우주 양극, 글로벌 국제 규범을 준수하기위한 티타늄 패스너, 새로운 시장에서의 새로운 시장에서의 융합을위한 희귀 금속 신규 시장에서의 행동 행동 신청, 글로벌 국제 표준을 준수하기위한 티타늄 패스너, 도자기 공학을위한 희귀 금속
You Might Also Like
문의 보내기















